Caseware
Jan 9, 2021
What is this?
This page is a short journaling and contains some artifacts from my time working at Caseware.
I worked at Caseware, a software solutions company for accounting, auditing, financial, risk and governance professionals from January 2020 to December 2020.
I worked as a application developer, working on CaseWare's Audit Template product for their Working Papers application for about 3 months, then I was transferred to CaseWare's cloud platform team to work on their new Cloud Platform 2.0 product.
While on CaseWare's cloud platform team I worked as a full stack developer, working on new stories, and features. We used Java with the Spring Boot framework as our back-end, and Angular as our front-end framework.
Below are some artifacts from my time working at Caseware,
Artifact 1

I am nearing the end of my 12 month co-op placement at CaseWare International, and I've been working hard on delivering the minimum viable product (MVP) for the new cloud product that CaseWare is investing in. As a fullstack developer there are a lot of technologies that I should have some level of understanding and competence in, and having that breadth I found was difficult. Advice that I acted on to try to overcome this difficulty is to try to become the subject matter expert on one area of our architecture. I decided to dive deep into the Angular framework and our front end technologies, and I was able to deliver several features into the product.

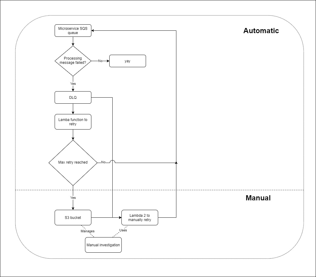
Aside from the front end architecture that I have decided to specialized in, I have also been assigned architecture design tasks. I have presented such designs in meetings with the members of the wider CaseWare team. An example architecture that I have designed is the architecture shown in the first picture. It is a high level design and leaves out some implementation details.
Now that I am mainly focusing on working on architecture design tasks, and so working on removing tech debt from our product. I am thinking back to the past 4 months of development to see if there's any instances I wrote code that could be considered tech debt. If I were to participate in the past 4 months of development again, I would try to be more prudent to ensure that the code I am writing would be easy to understand and not have to be changed to remove future tech debt.
Last updated 12/22/2020
Artifact 2
I have been on my co-op placement at CaseWare International for 8 months now and a lot has changed in the industry due to Covid-19. Within the company I changed teams as a result of this change and my responsibilities have changed to that of a fullstack developer. The future seems to be cloud computing for CaseWare and I am now working as a part of the Cloud Platform team. CaseWare currently has a working cloud platform accounting solution but it has scalability issues with larger clients, due to this we are developing a new solution and I am a part development for the minimum viable product. Since the product is not yet released there are rules of confidentiality in place and I cannot share much about the product at this time. To solve the scalability issues, we are using a new software architecture described in the first picture. I am working on developing microservices to keep data and perform actions on the abstractions: users and entities. As a fullstack developer I also have to work with the client side, and I am working on UIs like that of the second picture. I am working developing UIs to interact with the server and microservices I am involved with. As a result of my involvements in development in the past several sprints, the team has picked up velocity and we are projected to finish the MVP ahead of schedule. Since my role has changed from that of a software developer to a fullstack developer, the technical stack that I work with has increased in difficulty and required level of understanding drastically. My skills of research and accelerated learning has increased as well. If I could participate in development made in these past 4 months again, I would try to learn one technology to level of competence that I am confident in, instead of trying to learn several technologies at the same time, but at a slower pace. As an onboarding fullstack developer it is common to be overwhelmed trying to learn all the different technologies, and with that change I would have been more confident in myself and that might have resulted in faster learning.
Last updated 8/31/2020
Artifact 3
After joining CaseWare International in the final phases of development for a new version of the Audit product, I fixed numerous bugs across several dialog boxes. The team had recently made a huge overhaul to the dialogs and as a result several bugs had been discovered. The screenshots below showcase a few of the dialogs I worked on. I made several UI changes to these dialogs and fixed several logical errors in the code. In my efforts to fix bugs in these dialogs I took advantage of my research skills and was able to identify key information of internal or external documentation which allowed me to complete these assignments in my 2 week time constraints. The end result of my efforts was a product that worked properly after a huge code refactoring and overhaul. After fixing these several issues in time for the set release date of the new Audit product I developed my research and time management skills which will enable me to work more effectively in the future. I also learned new technologies and programming languages while working on these types of bugs. If I could go back in time and fix these same bugs now with the knowledge I now posses, I would try to make my code changes to a minimal level thus easier to read for code reviewers.


Last updated 4/25/2020